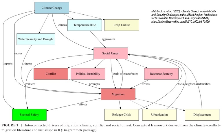
Publication: Climate Crisis, Human Mobility and Security Challenges in the MENA
Climate Crisis, Human Mobility and Security Challenges in the MENA Region: Implications for Sustainable Development and Regional Stability by: Shifa Mathbout (1,2) | George Boustras (1) | Pierantonios Papazoglou (1) | Javier Martin-Vide (2) | Joan A. Lopez-Bustins...







